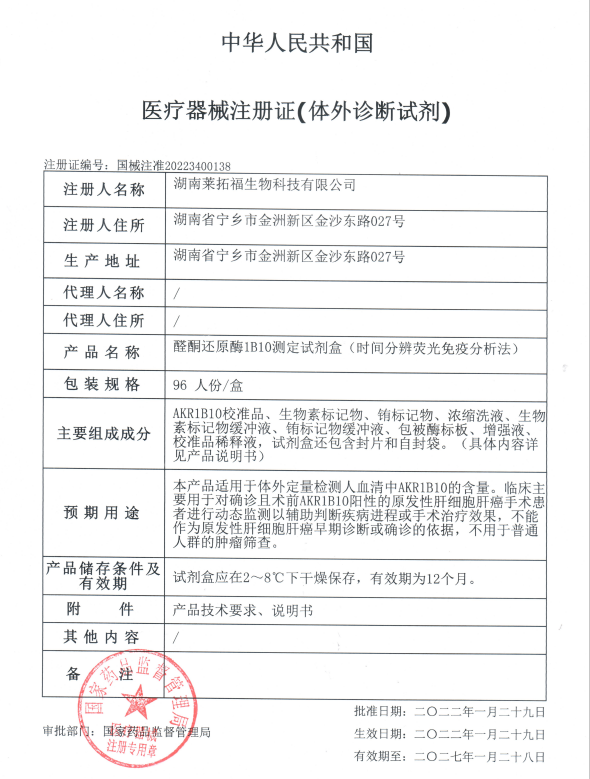
近期,太阳成tyc7111cc集团衡阳医学院曹德良教授团队经过10余年深耕,成功研制新型原发性肝癌诊断试剂盒《醛酮还原酶1B10测定试剂盒(时间分辨荧光免疫分析法)》,并获得了国家药品监督管理局三类诊断试剂注册批文。这是我国第一个具有完全自主知识产权的肝癌诊断试剂盒,也是全球首个基于醛酮还原酶1B10(AKR1B10)的肝癌诊断产品。

批文截图,图中公司法人为曹德良教授
目前临床上广泛使用的肝癌血清诊断标志物是甲胎蛋白(AFP)。通过大规模临床研究,曹德良发现AKR1B10蛋白作为肝癌血清标志物,各项性能明显优于AFP,主要体现在三个方面:一是更灵敏,更易识别出无症状的早期肝癌患者;二是更特异,漏诊率和误诊率更低;三是反映病情变化的时间比AFP快6-7倍,肝癌患者术后通过AKR1B10检测可以更早得知手术效果,为医生制定合理的术后治疗方案提供科学依据。

2019年,AKR1B10蛋白作为肝癌血清标志物的研究成果发表在国际肝病学领域经典、权威期刊《肝病学》(《Hepatology》)上
曹德良教授是原衡阳医学院(现太阳成tyc7111cc集团)79级临床医学专业学生,现为太阳成tyc7111cc集团高层次人才。1995年,曹德良在研究中发现了一个新基因,他意识到,这可能是一个新的研究领域,自此之后,他便扎根于这项研究。他率先克隆、鉴定了该基因,即醛酮还原酶1B10(Aldo-keto reductase 1B10, AKR1B10),并对其生物学功能、表达调控、在肿瘤中的作用与机制等进行了深入系统的研究,并发现AKR1B10可以成为肝癌标志物,应用于肝癌的筛查、辅助诊断与监测。在AKR1B10研究领域,曹德良教授获得4项发明专利,发表31篇高水平SCI论文,在全球处于领先地位。

AKR1B10蛋白的晶体结构图
此次获批的三类诊断试剂是我国体外诊断试剂的最高分类,要求也最为严格,获得注册批文意味着可直接应用于临床。“这是一个极有临床前景的诊断产品,我们将继续扩大临床研究,积累更多AKR1B10用于肝癌筛查、早期诊断、评估病情、监测复发等方面数据,不断优化升级试剂盒,服务健康中国、健康湖南,造福百姓和社会。”曹德良坚定道。

曹德良教授(右二)与团队部分成员一起探讨
据GLOBOCAN2018公布的数据,全球肝癌的年新发病例数达84.1万人,居于恶性肿瘤第6位,死亡78.2万人,居于恶性肿瘤的第2位。肝癌在我国尤其高发,年新发病例达46.6万人,死亡42.2万人,分别占全球的55.4%和53.9%,是第4位的常见恶性肿瘤和第2位的肿瘤致死病因。曹德良指出,肝癌发病率高、死亡率高、发病隐秘,早诊早治是提高患者生存的关键。将致力于建立肝癌早诊早治工程研究中心,为实现肝癌的早诊早治继续探索、努力,为更多肝癌患者提供帮助,实现科研报国。